| ファンの制御を考える。 このファンの消費電流は、100%稼動時で9A流れる。スイッチでon/offする場合が これに当たる。モーターは、100%電流を流さなくても、80%程度でフル稼働時とほぼ同じ性能となる場合が多い。 100%の電流は流したくは無い、あるトリガー信号でファンを低速、高速を自動的に切り替えたいので、マイコン 制御をする。 さて、トリガー信号を何にするか ?
速度、温度、吸気プレッシャー信号、ブレーキ信号 .... 色々有るが、頻繁に切り替わるのは避けたい。 となると、後二者が外れる。温度は、上ってしまえば、それ程変化は無いのでトリガー信号にはならない。 残るは、速度となるが、メーター裏から信号を取り出す必要がある。 余り外したくはない( 外すのに飽きた ) のだが、仕方がないか。
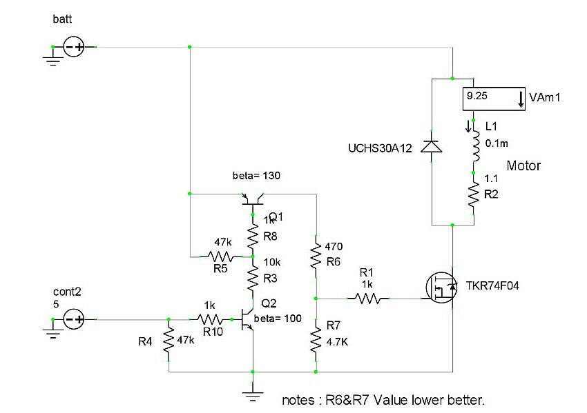
まず、制御法だが、低速/高速と回転数を変えるので、必然的に PWM制御となる。 後は、回路に使用するMOSを何にするか。 MOS TKR74F04PBで、ディレーティングを検証する。 結果は、1個で十分に足りる事が解った。


制御回路は、下。 cont2が、マイコン。

さて、プログラミングを始めるか。
2025.9.20日 更新
プログラミングを始めて、トリガーって必要か ? と、トリガー信号を取り出すのも面倒なので、ファンの速度を 任意に調整可能にした。 仕様は、PWMの周期 : 250Hz、Duty : 5% 〜 90%の調整範囲 プログラム名 : INTERFAN.asm
動画を載せて置く。 波形のHigh部の長さが変わっているのが解ると思う。High部が長い程ファンに流れる電流の 時間が増加して回転数が早くなる。波形がHigh部のみで有れば、Duty=100%となり、スイッチon/offの制御と 同じになる。 波形High部が増加していくが、必ずLow部が残っているのが解ると思う。この最小のLow部が、10%となる。 PWMの周期は、波形High部+Low部を足し合わせた時間が、250Hz(4ms)となる。 なので、4ms毎(期間中)に、ファンへ電流を流したり/止めたりしている。
https://youtu.be/W79MPKTDGEw
コントローラが、下。 赤丸の摘まみを回せば、任意の回転数でファンは回る。 また、この摘まみを左一杯に回せば ファンは停止する。

ファンのドライバーが、下。 左は、10年前に作って余っていた物。 当時のMOSは、2個パラでないと発熱で 故障してしまうが、今は( 右側 )1個でも、余裕の よっちゃん( 古 )。 基板を作り直す気は無いので、以前のMOSを取り去って、新MOSを搭載した。

コントローラ、ドライバー、ファンを接続して検証。 後は、車に実装するだけだが、これが最もダルイ。

2025.9.22日 更新
実装完了。 現コントローラーは、ファンの回転数を任意(手動)に変える様にしているが、吸気プレッシャー センサーが、インタークーラーに付いているので、この信号により強弱を変えるのが良いかも知れない。 まあ、使ってみてから、この辺の味付けは、変えて行こうと思う。

常時ファンのモーターにバッテリー電圧を掛けるのは良くないので、リレーを介している。 リレーは、EVAP( エミッション コントロール バルブ )に、12Vが供給された時ONとなる。 因みに、EVAPの電源は、エンジンが掛かれば、12Vが供給される。

|
|
|