AUDI TT @


トップへ
戻る
前へ
次へ



2024年02月18日
ホブキー トラブル

        今年 1月1日に電池交換をしていた。 それから、2か月半で ロック/アンロックが反応しなくなった。
        電池交換後、ホブキーを使ったのは、1桁。 念の為 電池電圧を計ると、2.8(V)までドロップしていた。 これは、有り得ない事だ。
        リーク以外に考えられない。 基板を見ると、アンテナ端と、発振器端にゴミと白い酸化膜が乗っていた。 
        この時点で、消費電流を計れば良かったのだが  ....... 即座に洗浄してしまった。 ( アホ



< Before >                                    < After >
 


        アルコールで洗浄後、電流を計ってみる。 送信時 : 7.07(mA)  スリープ時 : 0.00(mA)
        テスターの分解能が低いので、肝心のスリープ時の電流が計れてない。 
        M44C892のデータシートを見ると、スリープ時は1(μA)未満となっている。 分解能の高いテスターで計るが ....
        テスターが、壊れていた。  テスターを発注したので、着後測定をしてみる。


 


        テスターが届く前に、計算をしてみる事にする。
        CR2032の電池容量は、220(mAh)が普通なので、この値を使ってみる。 1/1日 〜 2/18日までで、3.3(V)から2.8(V)
        まで電圧降下した。放電終止電圧は、2.7(V)なので、ほぼ使い切った状態だ。

        220(mAh)/( 49日 × 24時間 ) = 187(μA)   この期間 一桁回使用しただけなので、ほぼスリープ状態。

        M44C892の、スリープ時電流は1(μA)未満なので、187(μA)は異常 ! 
        過去 リークのトラブルで多い事象は、コンデンサー、スイッチ部、RF IC部。 ただ、これらは、裏基板に実装されている。
        基板を固定しているのは、ゴールド色のピン( 一つは電源 )なのだが、抜けない。




2024.2.19日 更新


        新しいテスターが届いたので、早速スリープ時の電流を計ってみる。 スイッチをONからOFFにすると、即座にスリープモードに移行
        しない。 数μA辺りをうろつく事 数十秒に、下左の600nAに落ち着いた。 しかし、基板を触ると下右の電流に跳ね上がり、また
        うろつき始める。 暫く観察していると、テスタのレンジ(200μA)を一瞬超える事も有った。これが、一瞬なら良いのだが、貼り付いて
        しまうと、電池は今回の様に、早くなくなってしまう事になる。
        怪しいと思われる。アンテナの終端に有るコンデンサーに触れてみると、電流値が跳ね上がった。 RF絡みか ....
        Webを徘徊すると、裏面の写真が有った。 使われていたRF ICは、U2741B。

 


        ちょっと話を変えるが、このホブキーの構成は、 タイミングジェネレータIC(M44C892)と、それ用の発振器、RF IC(U2741B)と
        それ用の発振器と、4つも使用されていた。 20年前と言えども設計が、お粗末だし、価格も上る。
        ( 20年前と言えば、私が手掛けたICは構成が2つで、スリープ時の電流は100nA以下を要求され、それを実現させていた )

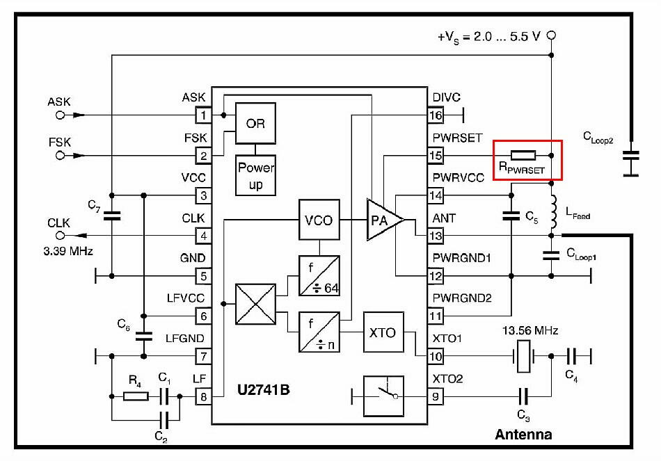
        話を戻そう。 U2741Bのブロック図が下。 怪しいのは、PA周り。 ここら辺の部品で、何かが起きているか。 又は、スイッチか。 
        やはり、裏面を見る必要が有る。


        < 余談 >
        有効な情報としては、赤枠の抵抗値を変えれば、送信出力が上る。 個人で楽しむなら、抵抗値を下げで電波到達距離を伸ばせる。





         基板を外すには、リスクが有る。 この際、新しいキーシェルを注文してから、やってみるか。



2024.2.20日 更新



         新しいキーシェルが届くまで、2ヶ月掛かる事が解った。 それを待つ程、呑気ではない。
         基板を固定しているピンを外す。 半田こてをピンに当てて加熱、十秒程で ” ジュ ” と言う音が聞こえるので、ラジペンで引き抜く。

         これじゃ、引き抜けない訳だ。 ネジ固定にしなかった思惑も解らんではないが、メンテする時とか考えなかったのだろうか ?
         何しろ、このホブキーが駄目になったら、交換で40,000円が飛んでいく品物。 ホント 設計陣のアホさに辟易する。





        これで、リークの原因を探れる状態となった。 スイッチは左から アンロック、トランク、ロックとなっている。
        まず、このスイッチ OFF時の抵抗値を計る。 アンロック、ロックは、絶縁状態であったが、トランクが問題。 1.8MΩしかない。
        原因は、これで間違いなさそうだ。 スイッチは、Webで探そうか。





         次に、RF部を見てみる。 ICの端子間には、フラックスが残留していた。 表面波の315MHzをなめてるね。





         フラックスを洗浄した。 





        RFの送信電力を決めている抵抗は、3.3kΩだった。 これは、日本国内の電波法に則して電力を絞っている。
        これを、1.8kΩ とか、1.2kΩに換えれば、海外並みになり、電波飛距離は伸びる。 ただ、電池の消耗は早くなるが。






         < 備忘録 >

            このキーレスの送信は、ASK変調で、キーを押す毎に送信データを変える方式だった。
            各社電池の特性が、Web上に有ったので参考に載せて置く。 送信時 7(mA)食うので、右側のグラフを参考にした方が
            良いだろう。 これを見ると、GP社の電池が最も優れている。 秋月なら、¥200/5個で格安。


  






2024.2.21日 更新



         スイッチが届いた。 目的のスイッチ10個より、セットで購入した方が安いとは。 使用するのは、赤枠で囲った物。
         スイッチの寸法は、6×6×3.1 mm。 クリック感も、純正品と変わらない。





        スイッチを取り外した後、スイッチ単体の抵抗を計って見るが、絶縁状態だった。 となると、スイッチ故障ではない。
        結果から言うと、基板上に出来た高抵抗な導電体。 下写真のスイッチ端子間に生成した ” 白いモヤモヤ ” 。 ( 下写真の赤枠
        スイッチ内に出来る事象は、現役時代に経験はしているが、基板上では初めてだ。





         アルコールで洗浄後、抵抗を計ると、絶縁状態となった。





        上記の高抵抗の導電体が生成する理由は、湿気がキー内に侵入したから。 そこで、念の為 スイッチを分解してみると  ....
        有るね 酸化膜が。 ( 下写真の赤枠内に変色した部分 ) これが成長すると、高抵抗でショートする事になる。





         やはり、スイッチは全交換し、スイッチ下の基板も洗浄して置いた方が良い。





        序に、上写真の赤枠内の抵抗( 3.3kΩ )を、1.8kΩに換えて置いた。 
        1.2kΩに換えると、送信時 純正品の7(mA)から10(mA)と増えるが、例えばアメリカの巨大スーパーの駐車場の端から端まで
        届く様になる。 まあ、10(mA)と電流は増えるが、ちょい押しなので、電池寿命に拘らない方はやってみる価値はある。





トップへ
戻る
前へ
次へ